Как распознать неисправные автомобильные предохранители
Предохранители обычно перегорают из-за небрежности или короткого замыкания, установке при подключении дополнительных устройств к гнезду прикуривателя, установке радиоприемника или замене лампочек. Прежде, чем заменить предохранитель в автомобиле, следует отсоединить клеммы аккумулятора. Затем необходимо определить дефект. Какой предохранитель перегорел и какого типа? Хорошим показателем перегоревшего предохранителя в автомобиле является черный, выжженный пластик.
К счастью, автомобильные предохранители обычно изготавливаются из прозрачного пластика. Это облегчает визуальный осмотр. Внутри вилки предохранителей проходит кабель или печатная плата. Когда предохранитель перегорает, этот проводник разрывается. Следует вытянуть все предохранители один за другим и проверить, нет ли внутри сгоревших проводников.
Другим способом локализации дефекта является принципиальная схема, которая также находится в руководстве или напечатана непосредственно на крышке блока предохранителей. Любой, кто имеет представление об электрике, также сможет определить перегоревший автомобильный предохранитель.
Однако всегда необходимо заменять только предохранители с одинаковым значением тока. Хотя цвета были назначены большинству значений ампер, соответствующий цвет не является гарантией того же номинала. Всегда следует проверять маркировку на самом предохранителе.
Установка
Приняв решение монтировать охранную систему собственными силами, владелец машины должен в первую очередь определить точки подключения сигнализации. Главные – стартер, штатный разъем, сигнализаторы нажатия педали сцепления и замок зажигания. Дополнительные позиции будут рассмотрены в процессе установки.
Первым делом расположите автосигнализацию за щитком приборной панели. Дальше действует по следующей схеме:
Закрепите устройство на корпусе. Подключите провода к упомянутым выше точкам. Сначала соединяются охранная система и сигнализаторы нажатия педали сцепления. Шнуры, идущие от центрального блока, крепятся к замку зажигания. Белый провод соединяется со стартером, в то время как зеленый – с АСС
Важно не перепутать его с синим проводом, подключающимся еще и к зажиганию. Розовый и красный кабели присоединяются к плюсу (+)
Такая схема требуется для предотвращения попытки угона при запуске двигателя.
Белый, зеленый и черный провода аккуратно прокладываются к штатному разъему (он располагается в левом пороге)
Важно в процессе установки не перепутать датчики сцепления, иначе вся система будет работать по абсолютно иному принципу, который не сможет обеспечить безопасность автомобиля. Проведите параллельное соединение, проходящее между реле и модулем IMMO
Это позволит сымитировать нажатие педали сцепления. Тогда же нужно подключить к форсункам двигателя провода ТАХО.
Установка любой сигнализации на Киа Рио осложняется одним элементом: присоединением проводов блока охранной системы к центральному замку. Последний размещен в двери шофера, поэтому подключение будет не прямым, а разъемным. В конструкции не предусмотрено наличие моторчика, а значит, нет возможности закрепить на нем тягу привода. Чтобы зафиксировать шнуры на контактах центрального замка, аккуратно протяните их через разъемы без повреждений.
Однако расположение источника сигнала зависит исключительно от самого водителя, поскольку разместить его можно там, где удобно. В конце все панели и детали салона автомобиля, под которыми размещены элементы оборудования, собираются в обратном направлении. Готово.
Предохранители и реле в салоне и в моторном отсеке
| Рекомендации Всегда возите с собой комплект запасных предохранителей – по одному каждого номинала. Не экономьте при покупке предохранителей: в последнее время в продаже часто встречаются предохранители низкого качества, электрические параметры которых не соответствуют заявленным. Помните, что предохранители предназначены для предотвращения пожара электропроводки и от их качества при определенных обстоятельствах может зависеть ваша жизнь, не говоря уже о расходах на ремонт автомобиля. |
| . Схема расположения реле и предохранителей и их назначение |
| Большинство предохранителей и реле находится в монтажном блоке, расположенном в моторном отсеке автомобиля. На внутренней стороне крышки монтажного блока нанесено расположение и назначение предохранителей и реле в монтажном блоке (). Цепи, защищаемые предохранителями и реле, приведены в табл. 10.1. Также в монтажном блоке находится специальный пластиковый пинцет для снятия предохранителей (на обратной стороне крышки его расположение обозначено надписью «FUSE PULLER», смотрите ). |
| Таблица 10.1 Цепи, защищаемые предохранителями, находящимися в монтажном блоке реле и предохранителей, расположенном в моторном отсеке |
| Номер на крышке монтажного блока (см. рис. 10.1) | Защищаемая цепь (номинальный ток) |
| Плавкие вставки | |
| 1 | Группа 1 потребителей, получающих питание при включенном зажигании (20 А) |
| 2 | Система ABS (30 А) |
| 3 | Питание предохранителей 34 и 35 (30 А) |
| 4 | Группа 2 потребителей, получающих питание при включенном зажигании (30 А) |
| 5 | Стартер (20 А) |
| 6 | Питание предохранителей 15 и 20 (30 А) |
| 7 | Вентилятор системы охлаждения двигателя (30 А) |
| 8 | Вентилятор системы отепления и кондиционирования (20 А) |
| Предохранители | |
| 9 | Стартер (10 А) |
| 10 | Вентилятор отопителя (30 А) |
| 11 | Кондиционер (30 А) |
| 12 | Электрокорректор свэта фар (10 А) |
| 13 | Аварийная сигнализация (15 А) |
| 14 | Центральный замок (25 А) |
| 15 | Система ABS (30 А) |
| 16 | Электропривод люка в крыше (15 А) |
| 17 | Электростеклоподъёмники правых дверей (25 А) |
| 18 | Электростеклоподъёмники левых дверей (25 А) |
| 19 | Стеклоочиститель и омыватель заднего стекла (15 А) |
| 20 | Плафон освещения салона (10 А) |
| 21 | Фары (25 А) |
| 22 | Катушка зажигания (15 А) |
| 23 | — |
| 24 | Фары (15 А) |
| 25 | Диагностический датчик концентрации кислорода (10 А) |
| 26 | Датчик концентрации кислорода (10 А) |
| 27 | Топливный насос (10 А) |
| 28 | Инжектор (10 А) |
| 29 | Кондиционер воздуха (10 А) |
| 30 | Электрообогрев наружных зеркал заднего вида (10 А) |
| 31 | Автоматическое включение габаритного света (10 А) |
| 32 | Задний противотуманный фонарь (10 А) |
| 33 | Передние противотуманные фары (10 А) |
| 34 | Габаритные огни правого борта {10 А) |
| 35 | Габаритные огни левого борта (10 А) |
| 36 | Ближний свет фар (15 А) |
| 37 | Дальний свет фар (15 А) |
| 38 | Звуковой сигнал (15 А) |
| 39 | Электрообогрев заднего стекла (30 А) |
| 41 | Запасной (10 А) |
| 42 | Запасной (15 А) |
| 43 | Запасной (20 А) |
| 44 | Запасной (25 А) |
| 45 | Запасной (30 А) |
| Микрореле | |
| 50 | Фары |
| 51 | Фары |
| 52 | Топливный насос |
| 53 | — |
| 54 | Кондиционер воздуха |
| 55 | Звуковой сигнал |
| 56 | Питание предохранителей 34 и 35 |
| Мини-реле | |
| 60 | Электростеклоподъёмники |
| 61 | Вентилятор отопителя |
| 62 | Стартер |
| 63 | Вентилятор системы охлаждения двигателя |
| 64 | Вентилятор системы отопления и кондиционирования |
| 65 | Электрообогрев заднего стекла |
Тоже самое на картинке
| ЗАМЕТКА Предохранители разного номинала окрашены разным цветом; кроме того, на предохранителе нанесено числовое значение силы тока, на который он рассчитан (номинал). |
| Цвет корпуса предохранителя и его соответствие номиналу |
| Сила тока. А | Цвет корпуса |
| Плавкие вставки | |
| 20 | Голубой |
| 30 | Розовый |
| Предохранители | |
| 30 | Зеленый |
| 25 | Серый |
| 20 | Желтый |
| 15 | Голубой |
| 10 | Красный |
| 7.5 | Коричневый |
| 5 | Бежевый |
| . Монтажный блок предохранителей, расположенный в салоне |
| Часть предохранителей расположена в монтажном блоке салона () под панелью приборов справа. |
| Цепи, защищаемые предохранителями, обозначены на внутренней стороне крышки и приведены в табл. 10.2. |
. Монтажный блок дополнительных реле в салоне: 1 – реле указателей поворота и аварийной сигнализации; 2 – реле системы центральной блокировки замков; 3 – реле противотуманных фар Над монтажным блоком предохранителей находится монтажный блок дополнительных реле (). Для доступа к монтажному блоку необходимо снять левую нижнюю облицовку панели приборов (смотрите «Монтаж левой нижней облицовки приборной панели»).
| Таблица 10.2 Цепи, защищаемые предохранителями, находящимися в монтажном блоке предохранителей, расположенном в салоне |
| Номер предохранителя на рис. 10.2 | Номинальная сила тока. А | Защищаемые цепи |
| 1 | 10 | Указатели поворота |
| 2 | 10 | Контрольные приборы, сигнальные лампы |
| 3 | 10 | Резервный (цепь ЭБУ АКПП) |
| 4 | 10 | ABS |
| 5 | 10 | Подушка безопасности |
| 6 | 20 | Стеклоочиститель и стеклоомыватель ветрового окна |
| 7 | 10 | Аудиосистема |
| 8 | 15 | Прикуриватель |
| 9 | 15 | Электроподогрев сидений |
| 10 | 10 | ЭБУ |
Тоже самое на картинке
Замена предохранителей KIA Spectra
Обуждение раздела Замена предохранителей KIA Spectra
Антип
Большое спасибо. Вы очень помогли меня,три дня искал и вот уже хотел поехать на сто. Спсибо
Ваграм
Свист ремня перестал? Дело в натяжителе было?
- Узбек
- Огромное спасибо за ваш труд Дай Бог вам здоровьящ и всё больше и больше от ваших видеокурсы опыта набираю
- Абылай
Менял радиатор отопителя, после этого дует холодным… я понял причину… но когда ставлю положение ‘на стекло’ дует в ноги… так же как и положение ‘в ноги’
Салтанат
Спасибо! У меня получился. Это просто.
- Чантилли
- а где он находится этот блок?
- Corvin
Лучше у меня б его не было-(. На трубке стоит ниппель нажал оттуда вяло так пшик. Полюбас не 6 бар.
- Fala
- Мало просмотров и лайков) вот это стоит тысячи лайков минимум)
- Гамзат
- при езде с кондером иногда обороты подскакивают до 1500,в чем проблема?
- Innis
- пожалуй тоже подпишусь полезное видио для моего брата дизельный движок тоже
- Мустафа
По моему на этих двигателях у всех пропуск зажигание 1234 и ещё дачник км и датчик распредвала фаз вопрос как это устранить проблему в чем причина подскажите пожалуйста!!!??? Удаляю ошибки но через некоторое время опять ошибки этиже
Илдар
I have 2003 xc70 that has no upper brake lights. All fuses and bulbs are good?? Help
Арам
Может кто подскажет!!! Свистит предположительно ремень при переключении передач 1-2 и любая на понижение, если обороты великоваты (в районе коробка МКП, ремень менял 10т. назад. Может просто подтянуть надо?
- Гиви
- Здарова ребята У меня Opel Omega B объем 2 16 клапан когда заводишь всё нормально Когда газ нажмешь тахометр один показывает больше оборот не поднимается Помогите ребята Заранее спасиб
- Tristen
Добрый день, подскажите если сломалась плосмасовая рейка внутри самой двери?? Как быть?
Evonne
Афтар,! Ни кому не говори что,это ты снял этот ролик для ютуба! А то тебе в твоей головке блока, и реле все поменяют и предохранители! А сервис твой будет один- институт Склифасовского!
- Киян
- На москвича похож
- Raleigh
… цена вопроса 200 руб купил и не .. бы моск.
Сайран Личардина
Хорошее информативное видео! Пальчик вверх!
Тулеген
какую роль играе резистор? в роли штекера?
Фаридун
планка крепления генератора от сида и ремень 2075 и коленый болт м8 длинной 4-5 см.И огонь цена вопроса 3000р на сегодня или планку искать на разборе. Минус один ролик натяжитель и головняк.
Фор Солманов
спасибо вам дядя Вова!!! все ясно и понятно!!! Привет с Казахстана город Павлодар!!
Ураз
Давайте побольше снимайте видосов про особености этих машин. Особо интерисует борьба с нестабильностью холостого хода, почему с наступлением холодов выростает расход топлива… Спасибо за толковые ролики!
Эдельвейс
Если у вас есть тахометр, то его показания уменьшатся вдвое, а система ЭПХХ и вовсе перестанет работать. Но в принципе, если вас этот вопрос заинтересует, я вам помогу с его решением.
Просто надо сделать небольшие электронные ухищрения.Всего доброго…
Оставить комментарий
Демонтаж БП под капотом
Вмешательство в электрическую цепь без начальных знаний ее устройства заканчивается сгоревшим БП. Часто вместо предохранителя водители делают перемычку. Временная проводка ведет к тому, что перегорает весь блок. Тогда его демонтируют.
Слабое место Киа Спектра – предохранитель бензонасоса. Из-за него возникают ситуации, когда меняют БП.
- Скидывают минусовую клемму аккумулятора.
- Находят под капотом блок.
- Отжимают фиксирующие скобы с крышки, снимают ее.
- Отворачивают гайку крепления, сбрасывают провод со шпильки.
- Монтажный блок в кронштейне держится фиксатором. Нажимают, выводят блок из кронштейна.
- Выворачивают крепежный болт, отсоединяют от блока жгут проводов.
- Отверткой поочередно отжимают малые колодки жгута. Отводят в сторону.
- Отжимают последний фиксатор, который удерживает БП, извлекают блок.
Отведенные в сторону провода маркируют, чтобы не перепутать последовательность при сборке. Монтируют новый БП в обратном порядке. После работы подключают аккумулятор.
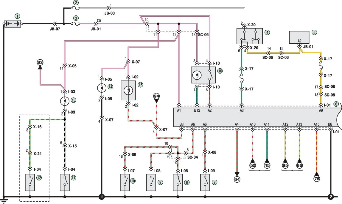
Точки подключения автосигнализации на KIA Sorento 2008
| Цепь | Цвет | Расположение |
| +30 | Красный | Чёрный разъём |
| +15 | Зелёный/белый | Белый разъём B |
| Габарит (+) | Зелёный | Малиновый разъём F |
| Повороты | Белый Жёлтый/чёрный | |
| Ц.З. Запирание | Синий/чёрный | Белый горизон. Разъём К |
| Ц.З. Запирание Сила | Оранжевый | Большой верт. Разъём A |
| Ц.З. Отпирание | Серый/чёрный | Белый горизон. Разъём К |
| Ц.З. Отпирание Сила | Синий | Большой верт. Разъём A |
| Концевик дверей и багажника общий с задержкой | Коричневый | Стойка лобового стекла |
| Перед. Лев. (-) | Розовый/чёрный | Белый нижний разъём К верхний ряд |
| Перед. Прав. (-) | Оранжевый/чёрный | Белый нижний разъём К нижний ряд |
| Зад. Лев. (-) | Белый | Белый нижний разъём К верхний ряд |
| Зад. Прав. (-) | Серый/чёрный | Белый нижний разъём К верхний ряд |
| Концевик багажника (-) | Жёлтый/чёрный | Белый нижний разъём К нижний ряд |
| Концевик капота (-) | Красный/чёрный | Малиновый разъём F |
| Бензонасос | Синий | Большой верт. Разъём A |
| Цепь | Цвет | Расположение |
| +12 | зеленый | у замка зажигания |
| зажигание | жел. | у замка зажигания |
| повороты | кр., оранж. | у блока пред. |
| ц.з. (-) | зел., син. (с чер. полосами) | у блока пред. |
| конц. дверей (-) | желт. | на прибор. панели |
| конц. багаж. (-) | зел.оранж. | на прибор. панели |
| бенз. | кр. | в пасаж. пороге |
| кат. зажигания | роз.чер. | в гофре |
| стартер | кр. | в блоке пред. под капотом |
| Цепь | Цвет | Расположение |
| +30 | Зелёный | Замок зажигания |
| +15.1 | Жёлтый | Замок зажигания |
| +15.2 | Оранжевый | Замок зажигания |
| АСС1 | Белый | Замок зажигания |
| СТАРТЕР1 | Красный | Замок зажигания |
| Габарит (+) | Красный/чёрный | Белый разъём панель приборов |
| Поворот 1 | Красный | Средний разъём панель приборов |
| Поворот 2 | Оранжевый | Правый разъём панель приборов |
| Ц.З. запирание Сила | Синий Красный | Чёрный разъём под панелью Блок ЦЗ на левой боковине |
| Ц.З. отпирание Сила | Белый Белый | Чёрный разъём под панелью Блок ЦЗ на левой боковине |
| Концевик дверей | Жёлтый | Левый разъём панель приборов |
| Концевик багажника | Зелёный/оранжевый | Левый разъём панель приборов |
| Концевик капота | Красный/чёрный | |
| Стоп | Выключатель на педали | |
| Тахометр | Зелёный/чёрный | Средний разъём панель приборов |
| Генератор | Жёлтый/красный | Правый разъём панель приборов |
| Ручник | От ручника, в консоли (отвязать диодом) | |
| Свечи накаливания | Жёлтый/оранжевый | Правый разъём панель приборов |
| Сцепление | Выключатель на педали |
Как установить
Итак, если вас цена устроила, и противотуманные фары Kia Ceed или Спектра уже в вашем гараже, то самое время заняться их установкой на автомобиль. Но прежде чем начать, следует подобрать ряд нужных инструментов и учебных пособий.
Вам потребуется:
- Заводская инструкция, позволяющая разобраться в схеме подключения устанавливаемых противотуманок (на фото внизу);
- Набор отверток;
- Гофрированные шланг – два отрезка по 1м;
- Изолента;
- Чистые перчатки (для установки ламп в фары).
Разъем монтажного блока автомобиля КИА
Это минимальный набор, который нужен для установки при условии, что в комплекте к ПТФ есть:
- Подкапотная проводка для подключения;
- Кнопка для установки на панель приборов;
- Четырехконтактное реле;
- Флажковый предохранитель на 15А.
Монтаж фар
В переднем бампере автомобиля изначально есть технологические отверстия под противотуманные фары. Они расположены согласно действующим правилам и нормативам, поэтому, искать другие точки для установки ПТФ не нужно. (см. также статью Как установить противотуманные фары на Шевроле Лачетти)
Алгоритм работ будет следующим:
- Извлекаете пластиковые заглушки из мест установки фар в бампере, поддев их острой отверткой;
- Со стороны открытого капота прикладываете корпус фары, стараясь совместить отверстия с точками крепления бампера;
- Прикрутите саморезами фару, следя за тем, чтобы она точно встала на свое место.

Подложите ткань под автомобиль, чтобы не искать упавшие детали
Подключение фар
Самое время заняться подключением ПТФ к бортовой сети автомобиля.
Алгоритм работы будет следующим:
- Прикручиваем реле из комплекта с фарами в районе аккумуляторной батареи;
- Отмеряем длину проводов от реле к левой и правой фаре, а также отмеряем провод в салон автомобиля для подключения к кнопке;

На фото – установка реле на крыле под капотом с проводами, уложенными в гофру
- Помещаем всю проводку в гофру и закрепляем вдоль кузова;
- На панели приборов извлекаем пустую заглушку и устанавливаем кнопку управления работой ПТФ;

Размещаем кнопку на панели приборов
- Подключаем реле через разъем к плюсовой клемме АКБ. Минус реле будет получать через «массу»;

Проверка работы электропроводки
- Вставляем лампы в противотуманки и проверяем правильность подключения фар. Если все сделано верно – фары будут светить. Если нет – проверяйте, наверняка где-то осталась неподключенная клемма.
Во время установки ламп работайте в перчатках, чтобы на поверхности не оставались жирные пятна от рук. Также сверяйте их маркировку с инструкцией, поскольку установка лампы меньшей или большей мощности обязательно скажется на эффективности фар.
Замена блока предохранителей на автомобиле Киа Спектра своими руками
Любое оборудование транспортного средства нуждается в защите. Именно с этой целью в Киа Спектра используются блоки предохранителей, которые защищают электрическое оборудование машины от перенапряжения и выхода из строя. Предлагаем вам узнать, где расположены предохранители Киа Спектра, за какое оборудование они отвечают и как осуществить их замену.
Большая часть предохранителей в автомобиле Киа Спекта находятся в блоке, который, в свою очередь, установлен в подкапотном пространстве машины. Открыв капот, вы сможете сразу его увидеть. Блок предохранителей находится напротив водительского сидения и он скрыт защитной накладкой.
Однако, в этом блоке предохранителей расположены далеко не все элементы, отвечающие за функциональность оборудования. Есть еще один дополнительный БП, который можно найти в салоне транспортного средства.
Заглянув под приборную панель, справа вы сможете увидеть этот БП. На обратных крышках блоков предохранителей нанесена схема назначения компонентов цепи.
Снятие БП в салоне
- Отключите от питания аккумулятор, для этого снимите с него минусовую клемму.
- Затем вам потребуется снять нижнюю облицовочную часть приборной панели. Для этого гаечным ключом открутите два болта, которые крепят облицовку с правой стороны. С левой стороны также нужно выкрутить один болт. После этого снимите облицовку.
- Теперь следует снять нижнюю облицовку передней стойки. Таким образом вы получаете открытый доступ к БП.
- Теперь выверните две гайки, которые крепят прибор Киа Спектра. Можно вытащить БП вместе с кронштейном. Теперь, используя отвертку, необходимо отжать фиксаторы и демонтировать салонный БП из места установки.
- Расположение проводов следует запомнить, а лучше промаркировать, чтобы при дальнейшем монтаже их можно было подключить правильно. Отсоедините все провода от устройство и замените его на новое. Затем заново подключите все провода и установите блок предохранителей в порядке, обратном снятию. На этом процедура замены завершена.
Снятие БП под капотом
- Как и в предыдущем случае, в первую очередь, следует отключить аккумулятор.
- Откройте капот и найдите ваш БП. Отожмите фиксатор и демонтируйте крышку БП.
- При помощи гаечного ключа открутите гаечку крепления и снимите проводок со шпильки, как показано на фотографии.
- Теперь нажмите на нижний фиксатор непосредственно на самом БП и выведите его из места монтажа. Винт крепления БП к кронштейну необходимо открутить, после чего от БП можно отсоединить подключенные к нему провода.
- Затем возьмите отвертку и отожмите ею фиксатор, который крепит остальные жгуты проводов.
Отведите их в сторону, чтобы они не мешали.
- Далее можно снять непосредственно сам БП. Как и в предыдущем случае, все колодки проводков следует промаркировать, чтобы при установке нового устройства они не перепутались.
Завершив установку, произведя действия в обратной последовательности, не забудьте подключить аккумулятор.
Рекомендации по эксплуатации
Несколько рекомендация касательно эксплуатации прибора:
- Всегда используйте элементы БП только того номинала, который нужен. Если на детали написано 10 Ампер, то ее необходимо заменить на идентичную с таким же номиналом. В противном случае она будет часто выходить из строя.
- Не используйте самодельные предохранители, чтобы избежать коротких замыканий и даже пожара. Всегда под рукой необходимо иметь запас элементов БП, чтобы в случае необходимости сразу поменять их.
- Не допускайте попадания влаги в БП, установленный под капотом. Вся система должна быть тщательно загерметизирована, а крышка БП должна плотной прилегать к самому блоку.
Соблюдение этих рекомендация поможет увеличить ресурс эксплуатации устройства.
Как поменять предохранитель Киа Спектра
Когда элемент защиты сгорел, водители решают ставить новый, большей мощности. Это распространенная ошибка.
Предохранитель на прикуриватель Киа Спектра рассчитан на 10А. Если поставить на 20А, то в случае перегруза оплавятся провода. Может сгореть узел прикуривателя, а элемент останется целым. Меньшую мощность использовать не возбраняется, но устройства будут постоянно перегорать.
Защитный элемент подбирают по параметрам силы тока и напряжения. Порядок замены распределителя в салонном блоке:
- Выключают зажигание и другие реле.
- Открывают крышку блока.
- Специальным ластиковым пинцетом вытягивают подозрительный элемент.
- Выясняют, почему перегорел предохранитель, устраняют причину.
- Устанавливают в скобы новый элемент подходящего класса.
Салонный блок предохраняет подсветку панели приборов, аудиосистему, сигнал. Если испортился предохранитель памяти в БП, то часы, печка, плафоны, стеклоочистители и стеклоподъемники работать не будут.
Предохранители в моторном отсеке отвечают за поворотники, фары дальнего и ближнего света, стартер.
На коробке блока предохранителей под капотом Киа Спектра 2006-2007 года приклеена схема и инструкция с описанием замены на русском языке.

Действуют по указаниям:
- Выключают зажигание.
- Открывают крышку блока.
- Обнаруживают негодный элемент.
- Выясняют и устраняют причину поломки.
- Вставляют новый предохранитель.
Блоки в салоне
h21,0,0,0,0
Блок предохранителей
h31,0,0,0,0
Он находится на левой стойке под панелью приборов со стороны водителя, за защитной крышкой.
p, blockquote4,0,0,0,0 p, blockquote5,0,1,0,0
Схема
p, blockquote6,0,0,0,0p, blockquote7,0,0,0,0
Описание
p, blockquote8,0,0,0,0
| A/BAG | 10A Надувная подушка безопасности |
| TURN LAMP | 10A Лампа указателя поворота |
| METER | 10A Комбинация приборов, лампа заднего хода, предупредительный звуковой сигнал |
| ILLUMI | 10A Подсветка выключателя |
| POWER SOCKET | 15A Лампа багажного отсека, розетка электро питания |
| HAZARD | 15A Лампа аварийной сигнализации |
| STOP | 15A Лампа стоп-сигнала, АБС |
| TAIL (RH) | 10A Лампа габаритного света (правая задняя/ левая передняя), подсветка выключателя |
| TAIL (LH) | 10A Лампа габаритного света (левая задняя/ правая передняя) |
| CIGAR | 15A Прикуриватель |
| AUDIO | 10A Аудиосистема, электропривод зеркала заднего вида, часы |
| WIPER (FRT) | 15А Стекло очиститель, омыватель (передний), люк |
| WIPER (RR) | 15А Стекло очиститель (задний). Омыватель (задний) |
| WARMER | 15А Обогрев переднего сидения |
| MIRROR DEF | 10А Обогреватель наружного зеркала заднего вида |
| START | 10А Блок управления двигателем, блок ЕСАТ (управляемая подвеска с электронным управлением) |
p, blockquote9,0,0,0,0
Блок реле
h32,0,0,0,0
Крепится за блоком предохранителей. Количество элементов в нём может отличаться и зависит от уровня электрического оснащения. Рядом размещён модуль иммобилайзера.
p, blockquote10,0,0,0,0p, blockquote11,1,0,0,0 p, blockquote12,0,0,0,0p, blockquote13,0,0,0,0
Тут могут находится такие реле как: реле аварийной сигнализации и указателей поворота, реле сигнала, реле центрального замка, реле управления двигателем, реле противотуманных фар и т. д.
p, blockquote14,0,0,0,0
Рекомендации по эксплуатации
Несколько рекомендация касательно эксплуатации прибора:
- Всегда используйте элементы БП только того номинала, который нужен. Если на детали написано 10 Ампер, то ее необходимо заменить на идентичную с таким же номиналом. В противном случае она будет часто выходить из строя.
- Не используйте самодельные предохранители, чтобы избежать коротких замыканий и даже пожара. Всегда под рукой необходимо иметь запас элементов БП, чтобы в случае необходимости сразу поменять их.
- Не допускайте попадания влаги в БП, установленный под капотом. Вся система должна быть тщательно загерметизирована, а крышка БП должна плотной прилегать к самому блоку.
Соблюдение этих рекомендация поможет увеличить ресурс эксплуатации устройства.
Предохранители Kia Spectra
Kia Spectra является компактным автомобилем производства Kia Motors в период между 2000 и 2009 годами.
В данном автомобиле электрическая система связывает все вместе, включая контроллер двигателя, электрические стеклоподъемники, внутреннее/наружное освещение, аудиовизуальную систему и сигнализацию.
Много электроники в автомобиле несет в себе большой потенциал для ошибок. Если определенный механизм не работает в транспортном средстве, это не обязательно связано с техническим дефектом. Возможно, неисправен только один предохранитель. В данной статье будет рассказано, как распознать неисправные элементы и при необходимости их заменить.
Как это работает
Предохранительные блоки по сути – это концентраторы, которые распределяют электричество. Предохранитель выполняет очень важную функцию в электрической цепи, поскольку защищает систему от повреждений, перегрузки или короткого замыкания. В цепи самый слабый компонент часто разрушается первым. После этого он выключается. Этот слабый компонент обычно должен быть предохранителем.
Если рассматривать работу предохранителей на примере стоп-сигналов, следует выделить следующую последовательность действий. При нормальных условиях предохранители пропускают электричество от АКБ к выключателю, который при нажатии отдает это напряжение на лампочки.
Важен цвет
Важный параметр автомобильного предохранителя – максимальный ток, который он может выдержать до того, как перегорит. Чтобы быстро определить предельную интенсивность для каждого из них, предлагаются соответствующие цвета указанные в таблице:
| — серый — 2А; — фиолетовый — 3А; — бежевый или светло-коричневый — 5 А; — темно-коричневый — 7,5 А; — красный — 10А; — синий — 15А; — желтый — 20А; — белый или прозрачный — 25А; — зеленый — 30А; — оранжевый — 40А. | — зеленый 30А; — оранжевый 40А; — красный — 50А; — синий — 60А; — коричневый — 70А; — белый или прозрачный — 80А; — фиолетовый — 100А. |
Большинство предохранителей, несмотря на цветную маркировку, имеют прозрачность корпуса. Это помогает быстрее и легче диагностировать детали и выявлять неисправные схемы.
Где находится блок предохранителей
В Киа Спектра предохранительный блок иногда обозначается пиктограммой. Расположение блока предохранителей может отличаться в зависимости от года выпуска и модели машины. В основном, они имеют две панели предохранителей.
В моторном отсеке находятся предохранители для таких устройств, как охлаждающие вентиляторы, антиблокировочный тормозной насос и блок управления двигателем.
Другая – в салоне в приборной панели, содержит предохранители для устройств и переключателей, расположенных в салоне.
Но прежде чем начать отчаянно искать, где находятся блоки, стоит взглянуть на волшебную книгу под названием «Инструкция по эксплуатации». Следует ослабить крышку и сразу можно увидеть предохранители для каждой электрической системы в автомобиле Киа Спектра.
Что делать, если снова перегорел автомобильный предохранитель
Если предохранитель снова перегорает после замены и повторного подключения автомобильного аккумулятора, неисправность может быть связана со жгутом проводов или клеммой. В этом случае следует обратиться к профессионалам на СТО.
Ни в коем случае нельзя устанавливать дополнительные предохранители на этом этапе без более подробного анализа ошибок. Прежде всего, проблема с электронной системой должна быть исследована специалистом. Если все предохранители исправны, возможно, ошибка в терминале.
Запасные предохранители можно приобрести примерно за 2500 рублей на некоторых АЗС, в автосалонах и в хорошо укомплектованных специализированных магазинах. Рекомендуется приобретать весь комплект напрямую, потому что порой заранее неизвестно, какой предохранитель необходимо заменить.
Подводя итог всему вышесказанному, необходимо отметить, что для стабильной работы всего автомобиля следует постоянно обслуживать и следить за основными его узлами. При первом же намеке на выход из строя даже, как может показаться на первый взгляд, такой малозначимой детали, как предохранителя, провести его своевременную замену.
Схема и расшифровка предохранителей на KIA Spectra в русском варианте
Схемы с расположением и обозначением перемычек изображены на обратных сторонах крышек монтажных боксов.
Автомобили 2006–2007 годов
На печатной плате в подкапотном пространстве располагаются плавкие вставки для защиты такого электрооборудования:
- обогревателя заднего стекла;
- АБС;
- дальнего и ближнего света;
- замка зажигания;
- звукового сигнала;
- стартера;
- габаритных огней;
- вентилятора печки;
- противотуманок;
- кондиционера;
- дневных ходовых огней;
- корректора фар;
- кислородного датчика;
- стеклоподъемников;
- муфты компрессора климатической установки;
- инжектора;
- дворников;
- стеклоомывателя;
- плафонов и ламп в салоне;
- стоп-сигналов;
- магнитолы;
- генератора;
- головного освещения;
- бензонасоса;
- центрального замка;
- привода сдвижного люка;
- часов и т.д.
Модуль реле содержит пусковые устройства, подключенные к нескольким электроприборам:
- системе вентиляции и обогрева;
- крыльчатке отопителя;
- габаритам;
- вентилятору охлаждения радиатора;
- передним фарам;
- клаксону;
- подогреву заднего стекла.
Схема и расшифровка блока под капотом.
Блок предохранителей в пассажирском салоне обеспечивает защиту такому электрооборудованию:
- автоматике включения габаритных огней;
- поворотникам;
- подушке безопасности;
- стоп-сигналам;
- прикуривателю;
- спидометру и прочим приборам;
- электрическому приводу наружных зеркал;
- датчику скорости;
- ЭБУ автоматической КПП;
- фонарям движения задним ходом и т.д.
В салоне установлены реле:
- указателей поворота;
- ПТФ;
- блокировки ЦЗ;
- аварийных огней.
Авто 2008 года
Схема и распиновка предохранителей на автомобилях 2008 г. выпуска не отличаются от выпущенных ранее.
Описание на русском языке выглядит так:
Схема и расшифровка блока в салоне автомобиля.
Расположение предохранителей KIA Spectra 2005-2009 гг.

Предохранители прикуривателя (розетки) в KIA Spectra расположены в блоке предохранителей панели приборов (см. предохранители «C/зажигалка» (прикуриватель) и «ACC/PWR» (аксессуар/розетка питания)).
Оглавление
Расположение блока предохранителей
Приборная доска

Моторного отсека
Внутри крышек панели предохранителей/реле вы можете найти этикетку с указанием названия предохранителя/реле и емкости. Не все описания панелей предохранителей в данном руководстве могут быть применимы к вашему автомобилю.
Приборная доска
Назначение предохранителей на панели приборов
| Описание | Номинал, Ампер | Защищенный компонент |
|---|---|---|
| НАЧАЛО | 10A | Запустить двигатель |
| SRF/D_LOCK | 20A | Люк, Дверной замок |
| РР противотуманные фары | 10A | Задний противотуманный фонарь |
| ОПАСНОСТЬ | 10A | Мигалка, предупреждающая об опасности |
| А/КОН | 10A | Кондиционер |
| КЛАСТЕР | 10A | Кластер |
| RKE | 10A | Удаленный вход без ключа |
| S/HTR | 20A | Подогрев сиденья |
| C/зажигалка | 15A | Зажигалка |
| СУМКА | 15A | Воздушная подушка |
| Р/ДВИГАТЕЛЬ | 15A | Задний стеклоочиститель |
| АУДИО | 10A | Аудио |
| ABS | 10A | Антиблокировочная тормозная система |
| ACC/PWR | 15A | Аксессуар / розетка |
| ROOM | 15A | Комнатная лампа |
| IGN | 10A | Зажигание |
| ECU | 10A | Блок управления двигателем |
| ХВОСТ ПРАВЫЙ | 10A | Задний фонарь (справа) |
| T/SIG | 10A | Световой сигнал поворота |
| RR/HTR | 30A | Обогрев заднего стекла |
| П/ВДВ левый | 25A | Электростеклоподъемник (слева) |
| HTD/MIRR | 10A | Обогрев наружного зеркала заднего вида |
| П/ВДВ правый | 25A | Электростеклоподъемник (справа) |
| ХВОСТ ЛЕВЫЙ | 10A | Задний фонарь (левый) |
| RR/HTR | Реле обогревателя заднего стекла | |
| РЕЗИСТОР | Резистор | |
| П/ВДВ | Реле стеклоподъемника | |
| ACC/PWR | Аксессуар / Реле розетки | |
| TAIL | Реле задних фонарей |
Моторного отсека
Назначение предохранителей в моторном отсеке
| Описание | Номинал, Ампер | Защищенный компонент |
|---|---|---|
| ATM | 20A | Автоматическое управление коробкой передач |
| ECU1 | 10A | Блок управления двигателем |
| STOP | 15A | Стоп-сигнал |
| F/СТЕКЛООЧИСТИТЕЛЬ | 20A | Передний стеклоочиститель |
| Р/туман | 10A | Задний противотуманный фонарь |
| Ф/туман | 15A | Передняя противотуманная фара |
| ЛО HDLP | 15A | Фара (низкая) |
| Привет HDLP | 15A | Фара (высокая) |
| А/КОН | 10A | Кондиционер |
| F/НАСОС | 15A | Топливный насос |
| Т/ОТКРЫТЬ | 10A | Открыватель крышки багажника |
| FOLD | 10A | Складывание наружного зеркала заднего вида |
| HORN | 10A | Horn |
| DEICE | 15A | антиобледенитель |
| INJ | 15A | Инъекция |
| SNSR | 10A | Датчик О2 |
| ECU2 | 30A | Блок управления двигателем |
| ЗАПАСНОЙ | 10A | запасной предохранитель |
| ЗАПАСНОЙ | 15A | запасной предохранитель |
| ЗАПАСНОЙ | 20A | запасной предохранитель |
| ЗАПАСНОЙ | 30A | запасной предохранитель |
| ABS2 | 30A | Антиблокировочная тормозная система |
| ABS1 | 30A | Антиблокировочная тормозная система |
| ИП В+ | 50A | В панели В+ |
| ВОЗДУХОДУВКА | 30A | воздуходувка |
| IGN2 | 30A | Зажигание |
| IGN1 | 30A | Зажигание |
| RAD | 30A | Вентилятор радиатора |
| COND | 20A | Вентилятор конденсатора |
| ALT | 120A | Генератор |
| ATM | Реле управления автоматической коробкой передач | |
| ЩЕТКА СТЕКЛООЧИСТИТЕЛЯ | Реле стеклоочистителя | |
| Ф/туман | Реле передних противотуманных фар | |
| ЛО HDLP | Реле фар (ближний свет) | |
| Привет HDLP | Реле фар (высокое) | |
| А/КОН | Реле кондиционера | |
| F/НАСОС | Топливный насос | |
| DRL | Реле дневных ходовых огней | |
| УСЛОВИЕ2 | Реле вентилятора конденсатора | |
| HORN | Реле звукового сигнала | |
| MAIN | Главное реле | |
| НАЧАЛО | Реле пускового двигателя | |
| RAD | Реле вентилятора радиатора | |
| COND | Реле вентилятора конденсатора |
Предохранители и реле в салоне и в моторном отсеке
Над монтажным блоком предохранителей находится монтажный блок дополнительных реле (рисунок 10.3). Для доступа к монтажному блоку необходимо снять левую нижнюю облицовку панели приборов (смотрите «Монтаж левой нижней облицовки приборной панели»).
Таблица 10.2 Цепи, защищаемые предохранителями, находящимися в монтажном блоке предохранителей, расположенном в салоне
| Номер предохранителя на рис. 10.2 | Номинальная сила тока. А | Защищаемые цепи |
| 1 | 10 | Указатели поворота |
| 2 | 10 | Контрольные приборы, сигнальные лампы |
| 3 | 10 | Резервный (цепь ЭБУ АКПП) |
| 4 | 10 | ABS |
| 5 | 10 | Подушка безопасности |
| 6 | 20 | Стеклоочиститель и стеклоомыватель ветрового окна |
| 7 | 10 | Аудиосистема |
| 8 | 15 | Прикуриватель |
| 9 | 15 | Электроподогрев сидений |
| 10 | 10 | ЭБУ |



























